宁夏楚天电子有限公司

Ningxia Chutian Electronics Co., LTD

联系我们

宁夏楚天电子有限公司

服务热线:400-9655-669

                 0952-3016633   

客服QQ:525876920   

                535446994   

                1911411797

公司地址 :石嘴山市惠农区北街街道北大街以东福利巷以南12号

产品详情

天耀 S5+.Cloud ERP管理平台

天耀 S5+.Cloud ERP管理平台
属性 : 进销存、POS、财务、CRM一体化
规格 : 7用户=1User+3SaaS+3APP
市场价 : 26800.00元
产品详情

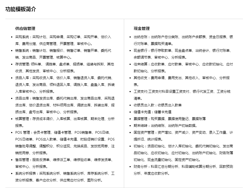
  《天耀S5+.cloud》是速达软件公司最新推出的平台化企业管理应用系统。支持云部署和桌面服务器部署及APP部署,高度满足企业应用平台化的需求,实现了跨平台部署应用,大大提升了应用效率和安全性。 平台化产品融入了企业经营管理和办公管理思想,提高了企业运营质量,系统有效的将庞大的供应链业务管理和OA企业 办公同置于《天耀S5+.cloud》平台。同时平台支持浏览器端(B/S)、桌面端(C/S)、移动应用(APP)等多种应用模式, 真正满足企业管理和OA办公的个性化需求,全面提升企业综合能力。







服务热线: 400-9655-669 |  0952-3012111   |  0952-3016633    |      客服QQ:525876920  | 公司地址:石嘴山市惠农区北街街道北大街以东福利巷以南12号石嘴山市惠农区北街街道北大街以东福利巷以南12号
在线客服
 
 
——————
服务热线
400-9655-669
0952-3016633
0952-3016111

公众号二维码

扫码关注,了解更多资讯!